• 跳转至内容
  • 跳转到主导航和登录

导航、浏览及搜索

导航

  • 观澜主页
  • 小站概况
  • 个人简介
  • 学术研究
  • 学生名录
  • 讲座题目
  • 观澜掠影
  • 社会活动
  • 电视访谈
  • 服务输出
  • 联系方式
  • 登录系统

搜索

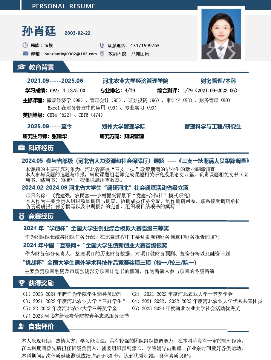
当前位置:观澜主页 教学培训,传道授业 研究生培养 孙肖廷(硕士在读)

观澜信息

  • 观澜之阁,欢迎来访
  • 观澜之阁,简要身世
  • 观澜之人,斯人如是
  • Introduction to Prof. Zhang

访问阁楼

  • 教学培训,传道授业
    • 校内教学
    • 校外讲座
    • 研究生培养
  • 学术研究,积极进取
  • 观澜掠影,记录生活
  • 实践对接,活动汇总
  • 接受访谈,表达观点
  • 面向社会,服务发展
  • 服务输出,单位名录
  • 观澜生活,逸趣丰富
  • 观澜书架,分类文章

观澜情报(点+展开) 已关闭

  • 大千世界,新闻热点
  • 知识创新,前沿动态
  • 学生园地,校园大事
  • 经管视野,财经头条
  • 娱乐八卦,开怀一笑
  • 汽车相关,专题聚焦
  • 重视健康,享受人生
  • 多彩世界,缤纷焦点
  • 旅游相关,丰富阅历
  • 信息统计
  • 友情链接1
  • 友情链接2
总点击量:
22393173
下一个标签
  • 观澜外网之1观澜外网之1
下一个标签
  • 同济大学同济大学
  • 观澜外网观澜外网

孙肖廷(硕士在读)

  • 打印
详细资料
点击数:39

 

2025年9月起在郑大管院读研,相关研究成果:

① waiting...

版权 ©2014- 2025 郑州大学张建华教授个人站点|观澜阁楼 保留所有权利! 【豫ICP备16013691号-1】
建议使用 Chrome 浏览器浏览本站。 网站沟通 E-mail:tjzhangjianhua@163.com。